青贮玉米是一种将包含果穗在内的植株经切段加工、贮藏发酵后用作牛羊等牲畜青贮饲料的专用型玉米品种,具有产量高、营养丰富等特点,是提高饲养水平最简洁和最安全的途径,是发展草食畜牧业不可或缺的基础材料。随着我国经济快速发展,人民生活水平日益提高,饮食结构逐步改变,由淀粉类饮食逐渐转向淀粉—蛋白质饮食构成,肉蛋奶类蛋白质需求的增加对畜牧业发展及牛羊等牲畜饲料供应提出了更高要求。
青贮玉米是实现粮饲有效供应的重要作物,优质青贮玉米新品种选育对农业结构调整、畜牧行业发展和饮食结构变化起着重要作用。青贮玉米是制作优质青贮饲料的重要来源,每hm²产量可达60~105t,较普通籽粒玉米产量高15~45t,比籽粒玉米多提供2~3倍的营养物质,消化率提高近3倍,青贮玉米单位面积生物产量高,可最大限度地保存饲料中的养分,一般只损失原料养分的3%~10%。种植青贮玉米0.13~0.20hm²即可解决一头高产奶牛全年的青贮饲料供应,用青贮玉米饲料饲养奶牛,每头奶牛每年可增产鲜奶500kg以上,还可节省1/5的精饲料。青贮玉米是牧草产业的重要有机组成部分,发展青贮玉米产业可提高土地利用率,是促进我国现代畜牧业可持续发展的重要手段。河南省位于黄淮海玉米主产区,该地区玉米生育期内生态气候复杂,苗期干旱少雨,穗期高温、干旱、高湿、涝灾叠加,花粒期低温寡照,病虫害高发。为满足河南省玉米产业均衡发展要求和畜牧业原材料消费需求,缓解人畜争粮矛盾,选育适宜河南省玉米产区生产的优质青贮玉米品种势在必行。
1 河南省青贮玉米新品种审定情况
2018年由开封市农林科学研究院主持,联合河南农业大学、河南省农业科学院和新乡市农业科学院等10余家科研院所及种业公司成立了河南省牧源青贮玉米联合体,主要负责开展河南省青贮玉米品种比较试验、区域试验及生产试验,并推荐高产、稳产、优质、抗病新品种审定。截至2024年,已有12个青贮玉米新品种通过河南省审定,如表1所示。

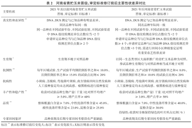
2 河南省青贮玉米晋级、审定标准修订情况
2021年国家修订了国家级青贮玉米品种统一试验审定标准,河南省牧源青贮玉米联合体以国家审定标准为参考依据分别针对品种真实性和差异性、丰产稳产性、抗逆性以及品质等指标性状进行修改完善,制定形成新的河南省青贮玉米新品种审定标准(以下简称标准)。2021年晋级和审定青贮玉米品种依旧按照旧标准执行,2021年后参试品种按照新标准要求执行晋级和审定。新旧标准主要指标性状对比如表2所示。

2.1 晋级、审定标准指标性状调整
晋级、审定标准修订后,小幅降低了参试品种丰产性和稳产性指标性状要求,但是提高了真实性和差异性、抗倒性以及品质等性状要求,抗病性和专家田间评鉴指标要求则没有变化。主要表现为生物产量增产率由5.0%降低到3.0%,增产点率由60.0%降低到50.0%;提高了审定品种与已知品种DNA差异位点要求,由2个差异位点提高到4个差异位点;平均倒伏倒折率之和要求由≤10.0%提高到≤8.0%,试点倒伏倒折率之和极值要求也由<15.0%提高到<10.0%;品质中淀粉含量要求由≥25.0%提高到≥30.0%,中性洗涤纤维含量要求由≤45.0%提高到≤40.0%,取消了酸性洗涤纤维含量指标,增加了对品种持绿性性状调查要求。
2.2 晋级、审定标准修订意义分析
通过晋级、审定标准的修订,旨在审定出具有地方特色、田间抗逆性突出的优质青贮玉米新品种。虽然小幅度降低了生物产量要求,但是提高了品种特异性,对新品种后期生产区域推广布局有很高的参考价值。在日益严峻的生态气候条件下,抗逆性突出的品种是降低生产成本,提高经济效益的有效保障,因此在原有病害抗性鉴定基础上,加强对品种抗倒伏倒折能力的筛选,有利于提高生产收获时机械作业效率、减少产量损失、提高青贮原料净度,防止在青贮饲料发酵过程中杂菌污染,导致牲畜食用后产生健康问题,从而造成巨大损失。高品质的青贮饲料能有效提高牛羊等牲畜的产肉、产奶率,青贮饲料中淀粉等有机物质是牲畜主要的能量来源,纤维素含量与牲畜消化率息息相关。因此提高品种淀粉含量、降低纤维素含量有利于提高饲料消化率、能量转化率和土地利用率,符合我国绿色高效发展要求。
3 标准修订前后审定新品种综合性状差异对比分析
3.1 农艺性状及产量性状差异分析
如表3所示,对比标准修订前后审定品种的农艺性状和生物产量性状可知,执行新标准后审定的青贮玉米品种较旧标准审定品种生育期缩短、株高降低以及绿叶数减少,但是在增产率、增产点率以及生物产量方面均优于旧标准审定品种。其中,新标准审定品种在生育期、株高和增产点率等指标方面与旧标准品种比较变化差异显著,绿叶数、增产率和生物产量指标变化差异不显著。说明虽然审定标准降低了对于品种丰产性和稳产性要求,但是随着育种单位青贮玉米育种材料创新升级,选育的新品种在丰产性和稳产性整体水平上反而表现更佳。

3.2 抗逆性性状差异分析
如表4所示,采用新标准审定的青贮玉米品种倒伏倒折率之和以及出现极值的试点率均显著小于旧标准审定品种,说明通过修订标准抗倒性指标,加强了对参试品种抗倒伏倒折指标性状要求,有利于筛选审定出抗倒伏能力突出的新品种。2021年前执行旧标准审定青贮玉米新品种4个,其中茎腐病中抗以上品种2个,占比50.0%;南方锈病中抗以上品种1个,占比25.0%;小斑病中抗以上品种2个,占比50.0%;弯孢菌叶斑病中抗以上品种1个,占比25.0%;瘤黑粉病中抗以上品种1个,占比25.0%。2022年后执行新标准审定青贮玉米新品种8个,其中茎腐病中抗以上品种7个,占比87.5%;南方锈病中抗以上品种5个,占比62.5%;小斑病中抗以上品种5个,占比62.5%;弯孢菌叶斑病中抗以上品种3个,占比37.5%;瘤黑粉病中抗以上品种2个,占比25.0%。由图1可以看出,执行新标准后审定的青贮玉米品种在茎腐病、南方锈病、小斑病以及弯孢菌叶斑病等主要病害抗病能力方面均有所提升,说明育种单位在筛选种质资源及新品种时越来越重视育种材料和品种的综合抗病能力。从整体来看,茎腐病、南方锈病和小斑病达到中抗以上水平品种相对较多,但是对弯孢菌叶斑病和瘤黑粉病抗性表现略差,说明还需要加大抗弯孢菌叶斑病和瘤黑粉病种质资源的挖掘与改良。

3.3 品质性状差异分析
目前,我国评价青贮玉米品质常用指标有淀粉含量、粗蛋白含量、酸性洗涤纤维含量、中性洗涤纤维含量等。淀粉和粗蛋白为动物提供所需的能量,其含量越高,说明品质越好。酸性洗涤纤维含量是干物质消化率的衡量指标,中性洗涤纤维含量和酸性洗涤纤维含量越低,可供消化的物质就越多,品质就越好。如表5所示,随着审定标准中品质性状要求提高,采用新标准审定的青贮玉米品种品质整体较旧标准审定品种提高。淀粉含量和粗蛋白含量较旧标准审定品种增高,其中新标准审定品种淀粉含量增长达到极显著水平。新标准审定品种中性洗涤纤维含量和酸性洗涤纤维含量明显降低,纤维含量差异也分别达到极显著水平。说明通过提高审定标准中品质指标要求,筛选出优质青贮玉米新品种,有利于提高青贮饲料营养水平,从而提高牛羊食用消化率,减少能量损失。

4 青贮玉米育种发展探讨
4.1 青贮玉米育种现状
世界畜牧业发达国家如荷兰、法国等,青贮玉米种植面积占玉米总种植面积的比例较大。受传统粮饲观念影响,我国开展青贮玉米育种研究较晚,自1977年中国农业科学院作物研究所引进墨白1号综合种,我国才逐步开展青贮玉米研究。自1986年“七五”计划将青贮玉米育种列入国家科技攻关计划以来,我国青贮玉米育种和种植面积发展较快,但是由于青贮玉米育种遗传基础材料较少,种质资源利用水平较低,导致优良新品种产出受限。旅系种质、温热带种质或热带种质因具有抗病性好、品质好、持绿性好的特点常被应用于专用型青贮玉米品种的培育,但是这些种质或多或少都存在抗倒伏能力差、生育期偏晚、对光温敏感、出籽率低以及制种产量低等缺点,不宜直接应用。因此目前我国青贮饲料还部分依靠通过普通玉米审定,但是因持绿性好、生物产量高而作为全株青贮玉米应用的品种。
4.2 青贮玉米育种目标
优良的青贮玉米品种应具备高产、优质、多抗、广适、消化率高、易制种等特性。河南省玉米主产区气候环境复杂,种植方式粗放,夏玉米生育期内高温干旱、阴雨寡照频发,病虫害高发,因此需以耐密植、综合抗逆性强、结实性好为主要选育目标性状。同时河南地区作物生产是典型的一年两熟种植方式,青贮玉米品种选育还应兼顾下茬作物生长习性,筛选适合当地生长周期的育种材料,充分利用光热资源,以期达到更高的生物产量。粮饲通用型玉米品种是河南地区青贮玉米的重要发展方向,通过兼顾生物产量和籽粒产量,灵活调节收获形式和内容,籽粒效益高时收获籽粒,青贮效益高时作为青贮材料,减少生产应用风险,更符合生产上的需求。
4.3 青贮玉米育种模式
目前我国青贮玉米育种多集中在专用型青贮玉米和粮饲通用型青贮玉米新品种选育。主要应用的青贮玉米自交系杂种优势群为P群种质、旅大红骨种质、瑞德种质、塘四平头种质以及热源种质。生产上主推品种的主要杂种优势模式为旅大红骨改良系×P群改良系、瑞德改良系×P群改良系、瑞德改良系×巴西改良系、热带改良系×P群改良系。目前河南省青贮玉米选育主要应用瑞德改良类种质材料,通过与黄改/黄旅类、美杂类组配培育新品种的育种模式。种质资源是优良玉米品种的材料基础,应注重优质育种材料搜集,因地制宜进行改良和创新。以适宜河南省当地的青贮玉米优良群体和自交系材料为基础,导入外来种质资源目标性状,挖掘具有地方特色的种质资源。通过表型观察、分子标记以及接种鉴定等多方式创制配合力高、高产、优质、抗病抗倒、持绿性好、适应性广的优异青贮玉米亲本材料,从而利用杂种优势模式理论组配选育出优良的青贮玉米新品种。(参考文献略)
☞本文来自《河南省青贮玉米品种审定现状及育种探讨》
☞作者:许海良,陈威,李保珠,赵翔,彭星星,姚潜
☞单位:开封市农林科学研究院;河南大学;开封市种业实验室
☞刊于《中国种业》2025年第2期18-22页 转载请注明













